ELEKTRONİK KART TASARIMI
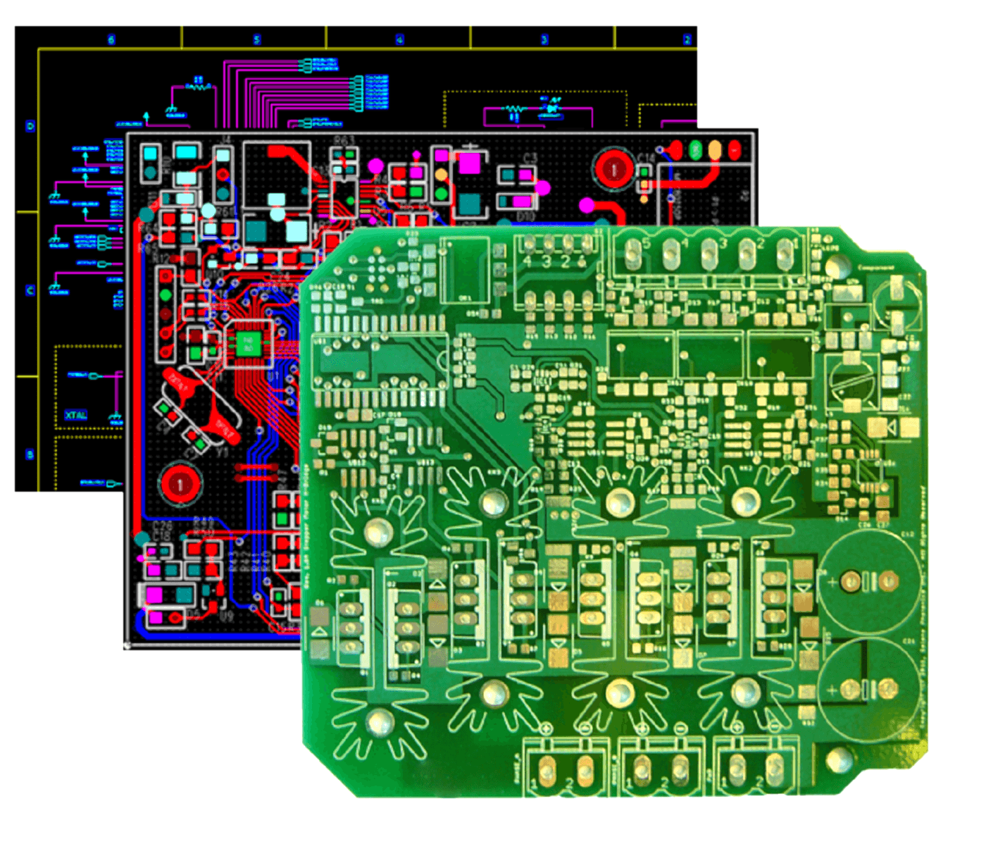
Elektronik Kart tasarımı, pcb kopyalama, talep ettğiniz size özel kart tasarımı ve picli uygulamalar proje olarak hazırlanır. Tasarım prosedürümüz;
-Tasarımın bizden istediğiniz özellikleri
-Devre şeması çizimi
-Baskı devre Dizaynıbaskı devre
-1 adet test amaçlı tasarımı bitmiş devre gönderilir
Sizin onayınızdan sonra;
-İsteğiniz üzere pcb kart seri üretime verilir
-Belirtilen gün içerisinde hazır edilir ve size test edilmiş olarak teslim edirlir.
Kart Tasarımı ile ilgili her hangi bir problemde tasarımını ve üretimini yaptığımız projeler ve Pcb kartlar 1 yıl garantimiz altındadır.Ayrıntılı bilgi ve Teknik Servisimize iletişime geçiniz.


PCB Tasarımı

Elektronik PCB Dizaynı

PCB proje tasarımı

Elektronik kart tasarımı
PCB arge işlemleri

Embedded Arm Dizayn
Ekibimiz

Erman GÖGEN
Elektronik Mühendisİ
Yönetici

Alper KÜÇÜKDAGDİBİ
AR-GE Mühendisi
Muhammed KILIÇ
Elektronik Teknikeri
Samet DEMİRKOL
Elektronik Mühendisi

Çiğdem ÖZGEN
Muhasebe

İsmail Civgaz
Elektronik Mühendisi

Ömer Faruk Temiz
Mekatronik Mühendisi

H. Kerem Güzel
Elektrik-Elektronik Teknikeri
Referanslarımız








İletişim
Adresimiz:
İOSB Keresteciler Sanayi Sitesi 6B Blok Kat:4 No:4 İkitelli Başakşehir / istanbul - Türkiye PK:34490
E-Mail :
[email protected]
[email protected]
Your message has been sent. Thank you!
